5.00
Немає в наявності
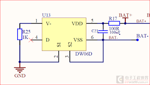
DW06D — высокоточная микросхема для защиты одноэлементных литий-ионных и литий-полимерных аккумуляторов. Она обеспечивает безопасность устройства, контролируя критические уровни напряжения и тока, предотвращая выход батареи из строя.
Технические характеристики:
Функции: Защита от перезаряда, переразряда, перегрузки по току и короткого замыкания.
Напряжение срабатывания (перезаряд): 4.30V ± 0.05V.
Напряжение срабатывания (разряд): 2.40V ± 0.10V.
Ток потребления: 3.0 мкА (в рабочем режиме).
Корпус: SOT-23-6.

Будь ласка авторизуйтесь або зареєструйтесь для перегляду
Мітки: DW06D, SOT-23-6, защита Li-Ion, Battery Protection, ремонт электроники, запчасти Николаев, Телесервис, Океановская 1.
